
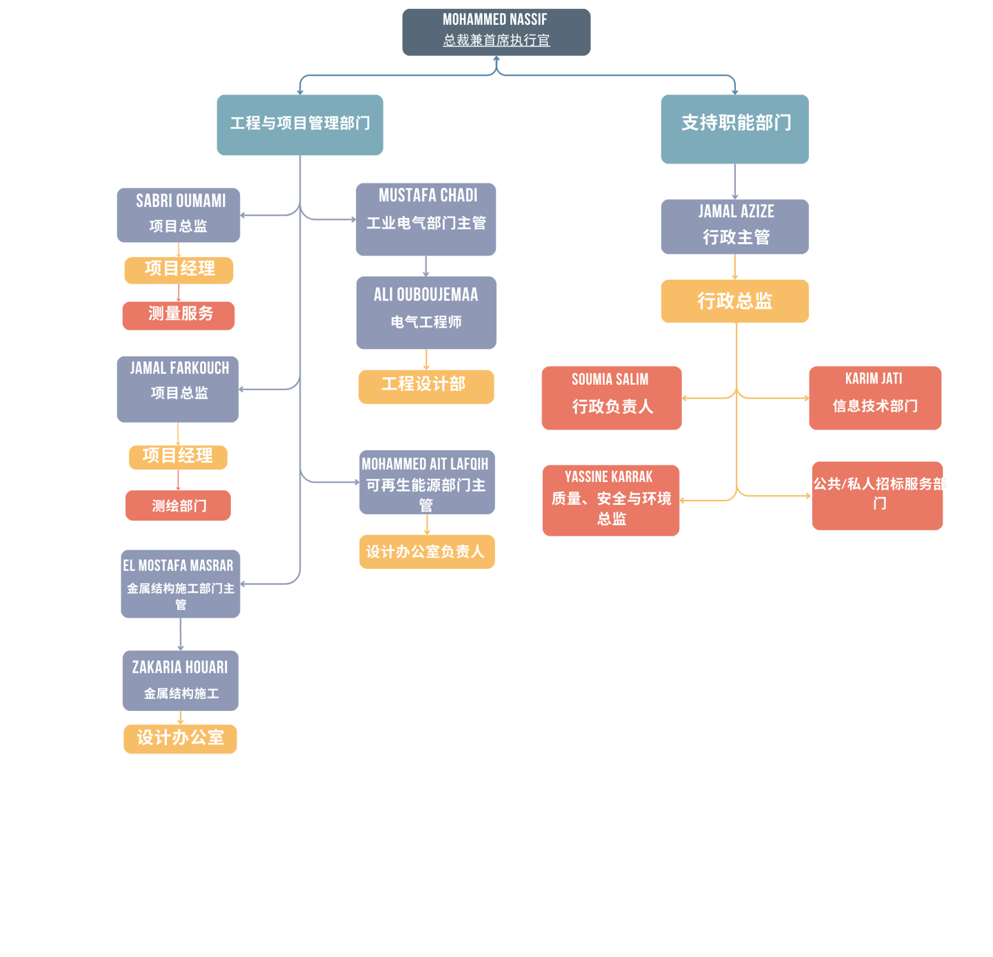
组织结构


在PSS,我们的组织架构基于协作、专业知识与创新。各部门紧密协作,确保高质量项目的实施和可持续发展。
总经理办公室
Mohammed Nassif — 总经理
在摩洛哥及非洲范围内,领导PSS,秉持以工业卓越、安全与创新为核心的清晰愿景。





在PSS,我们相信公司的成功始于员工。我们提供一个充满活力且包容的工作环境,让工程师、技术人员和专业人士能够成长、创新,并共同塑造摩洛哥及非洲的工业与基础设施发展未来。
加入PSS意味着成为一个充满热情的团队成员,重视卓越、团队合作和持续学习。我们通过培训、安全计划和职业发展机会投资于员工,帮助他们构建充实且可持续的职业道路。
如果您正在寻找一个能让您的技能和创意产生真正影响的地方,PSS是实现职业抱负的理想之选。


我们的专业承诺
在PSS,每个项目从设计到安装都精确执行。我们保证提供可靠且耐用的金属结构,符合最严格的标准。
遵守HSE标准
我们的团队接受了职业安全培训,施工现场遵循严格的规范,以确保无风险的工作环境。
质量控制
每个金属组件都在我们位于梅迪乌纳的车间制造并检查,采用先进设备。
可持续合作
我们重视与客户建立信任关系,在每个环节都确保透明跟进和高度响应。


合作伙伴








PSS提供全面的专业服务,包括审计与诊断、项目管理和矿业开采。我们在加工与精炼以及土木工程结构设计方面提供先进解决方案。
我们的公司还专注于可再生能源项目,包括光伏解决方案、风能项目和生物质能解决方案,提供可持续且高效的系统,以满足客户需求。
administration@group-pss.com
+2125 21 09 61 16






