
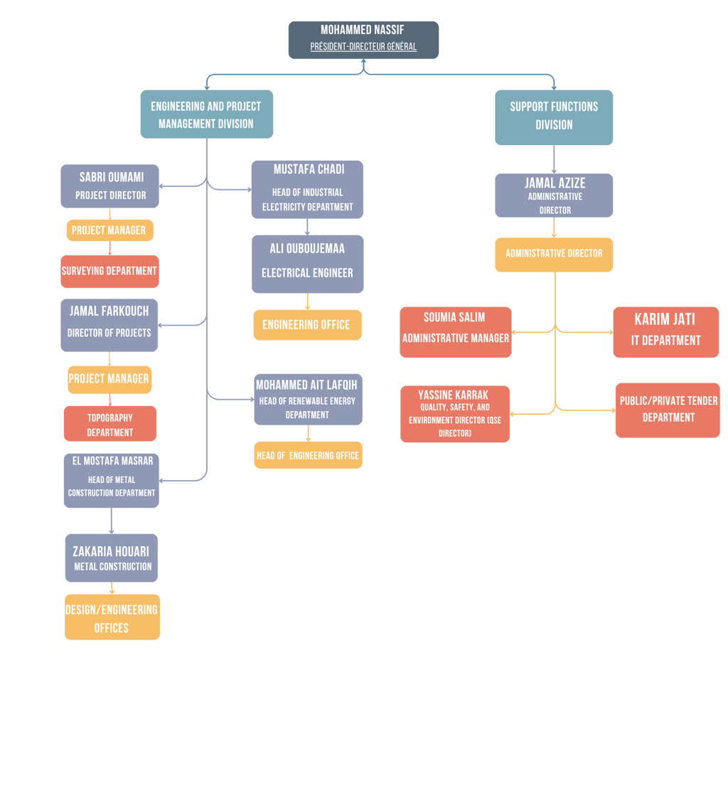
Organizational Structure


At PSS, our organization is built on collaboration, expertise, and innovation. Each department works in full synergy to ensure high-quality project delivery and sustainable growth.
Executive Management
Mohammed Nassif — Chief Executive Officer
Leads PSS with a clear vision focused on industrial excellence, safety, and innovation across Morocco and Africa.





At PSS, we believe that our success begins with our people. We offer a dynamic and inclusive work environment where engineers, technicians, and professionals can grow, innovate, and shape the future of industrial and infrastructure development in Morocco and across Africa.
Joining PSS means becoming part of a passionate team that values excellence, teamwork, and continuous learning. We invest in our employees through training, safety programs, and career development opportunities, helping them build rewarding and sustainable careers.
If you’re looking for a place where your skills and ideas truly make an impact, PSS is the right path to achieve your professional ambitions.


Our Professional Commitments.
At PSS, every project is handled with precision — from design to installation. We guarantee reliable, durable metal structures that comply with the highest standards.
Respect des normes HSE
Our teams are trained in workplace safety, and our worksites follow strict protocols to ensure a risk-free environment.
Controlled quality.
Each metal component is manufactured and inspected in our Médiouna workshop using state-of-the-art equipment.
Sustainable partnership.
We prioritize trustworthy relationships with our clients, ensuring transparent follow-up and high responsiveness at every stage.


In partnership with








PSS offers comprehensive expertise in audit and diagnostics, project management, and mineral extraction. We provide advanced solutions in processing and refining, as well as the design of civil engineering structures.
Our company is also specialized in renewable energy projects, including photovoltaic solutions, wind energy projects, and biomass solutions, delivering sustainable and efficient systems tailored to our clients’ needs.
administration@group-pss.com
+2125 21 09 61 16






