
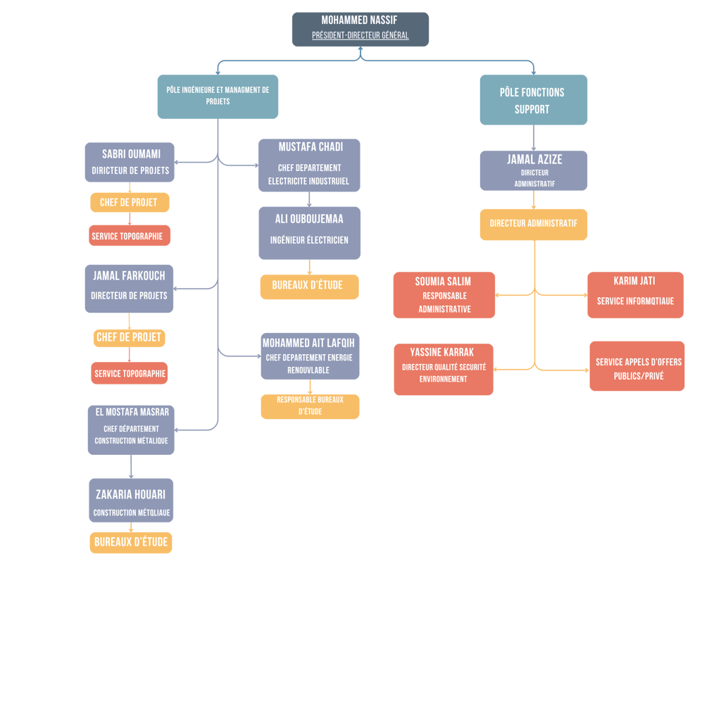
Structure Organisationnelle


Chez PSS, notre organisation repose sur la collaboration, l’expertise et l’innovation. Chaque département travaille en parfaite synergie pour garantir la réalisation de projets de haute qualité et une croissance durable.
Direction Générale
Mohammed Nassif — Président Directeur Général
Leads PSS avec une vision claire axée sur l’excellence industrielle, la sécurité et l’innovation à travers le Maroc et l’Afrique.





Chez PSS, nous croyons que notre succès commence par nos collaborateurs. Nous offrons un environnement de travail dynamique et inclusif où ingénieurs, techniciens et professionnels peuvent évoluer, innover et façonner l’avenir du développement industriel et des infrastructures au Maroc et à travers l’Afrique.
Rejoindre PSS signifie faire partie d’une équipe passionnée qui valorise l’excellence, le travail d’équipe et l’apprentissage continu. Nous investissons dans nos collaborateurs grâce à des formations, des programmes de sécurité et des opportunités de développement de carrière, les aidant à construire des parcours professionnels enrichissants et durables.
Si vous cherchez un lieu où vos compétences et vos idées ont un réel impact, PSS est le chemin idéal pour atteindre vos ambitions professionnelles.


Nos Engagements Professionnels
Chez PSS, chaque projet est réalisé avec précision — de la conception à l’installation. Nous garantissons des structures métalliques fiables et durables, conformes aux normes les plus strictes.
Respect des normes HSE
Nos équipes sont formées à la sécurité au travail, et nos chantiers suivent des protocoles stricts pour garantir un environnement sans risques.
Qualité contrôlée
Chaque composant métallique est fabriqué et inspecté dans notre atelier de Médiouna, en utilisant des équipements de pointe.
Partenariat durable
Nous privilégions des relations de confiance avec nos clients, assurant un suivi transparent et une grande réactivité à chaque étape.


En partenariat avec










PSS offre une expertise complète en audit et diagnostics, gestion de projets et extraction minière. Nous proposons des solutions avancées en traitement et raffinage, ainsi que dans la conception de structures de génie civil.
Notre entreprise est également spécialisée dans les projets d’énergies renouvelables, incluant les solutions photovoltaïques, les projets éoliens et les solutions biomasse, en fournissant des systèmes durables et efficaces adaptés aux besoins de nos clients.
